Упр.823 ГДЗ Алимов 10-11 класс (Алгебра)
Решение #1
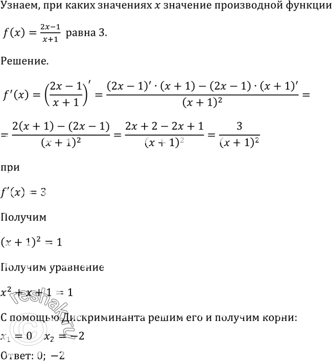
Решение #2

Рассмотрим вариант решения задания из учебника Алимов, Колягин, Ткачёва 11 класс, Просвещение:
823 При каких значениях х значение производной функции f(x) = (2x-1)/(x+1) равно 3?
*размещая тексты в комментариях ниже, вы автоматически соглашаетесь с пользовательским соглашением