Упр.737 ГДЗ Макарычев Миндюк 8 класс (Алгебра)
Решение #1
Решение #2

Рассмотрим вариант решения задания из учебника Макарычев, Миндюк, Нешков 8 класс, Просвещение:
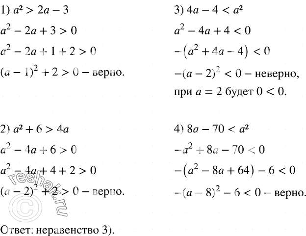
737. Выберите из данных неравенств такое, которое не является верным при любом значении а.
1. а2 > 2а - 3
2. а2 + 6 > 4а
3. 4а - 4 < а2
4. 8а - 70 < а2
*размещая тексты в комментариях ниже, вы автоматически соглашаетесь с пользовательским соглашением